Topic: proposal of operation

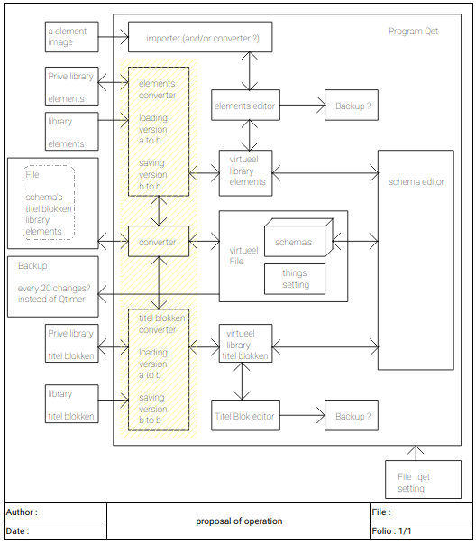
my intention is to make a graphy presentation of the internal functioning of QET

Post's attachments

Attachment icon Screenshot_20201119_210540.png 59.98 kb, 361 downloads since 2020-11-19 

2 (edited by De-Backer 2020-11-20 09:12:13)

Re: proposal of operation

update

Post's attachments

Attachment icon Screenshot_20201120_081107.png 146.88 kb, 380 downloads since 2020-11-20 

3 (edited by De-Backer 2020-11-20 14:44:13)

Re: proposal of operation

update

Post's attachments

Attachment icon Screenshot_20201120_134317.png 85.57 kb, 368 downloads since 2020-11-20 

4 (edited by De-Backer 2020-11-20 22:46:01)

Re: proposal of operation

update

Post's attachments

Attachment icon Screenshot_20201120_214532.png 519.63 kb, 341 downloads since 2020-11-20 

5 (edited by De-Backer 2020-11-20 23:42:46)

Re: proposal of operation

update

Post's attachments

Attachment icon Screenshot_20201120_224146.png 432.21 kb, 330 downloads since 2020-11-20 

6 (edited by De-Backer 2020-11-21 00:54:24)

Re: proposal of operation

update

Post's attachments

Attachment icon Screenshot_20201120_235353.png 383.28 kb, 404 downloads since 2020-11-20 

7 (edited by De-Backer 2020-11-21 01:51:12)

Re: proposal of operation

update more proces like

Post's attachments

Attachment icon Screenshot_20201121_004903.png 365.97 kb, 395 downloads since 2020-11-21 

8 (edited by De-Backer 2020-12-02 00:05:45)

Re: proposal of operation

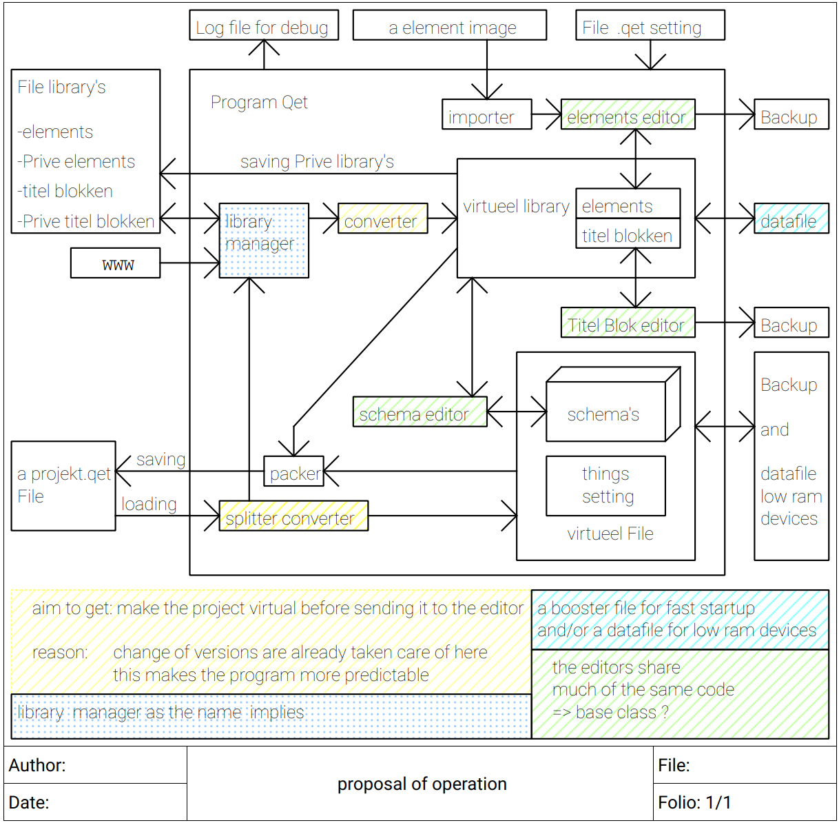
update

Post's attachments

Attachment icon Screenshot_20201201_230420.png 564.87 kb, 388 downloads since 2020-12-01 

9 (edited by De-Backer 2020-12-02 00:11:51)

Re: proposal of operation

update:
I got info from Joshua for the future of QET and I will adjust this further
- the structure of a project from 1 qet file to a zipped folder project
- ....
I will further adapt the inner workings to allow this new concept of zip file

Datafile (Memory mapped file) QT wikipedia

file

Post's attachments

Attachment icon proposal of operation qet .qet 66.05 kb, 374 downloads since 2020-12-01