1 (edited by rvamerongen 2023-03-30 20:34:15)

Topic: Dragging a dialog around - Request

Hi,

I just saw that it was possible to drag and move the dialog (seen when clicking left click a Text field to see the source of it) around, even out side the window and even to a second screen. This was very help-full. TOP



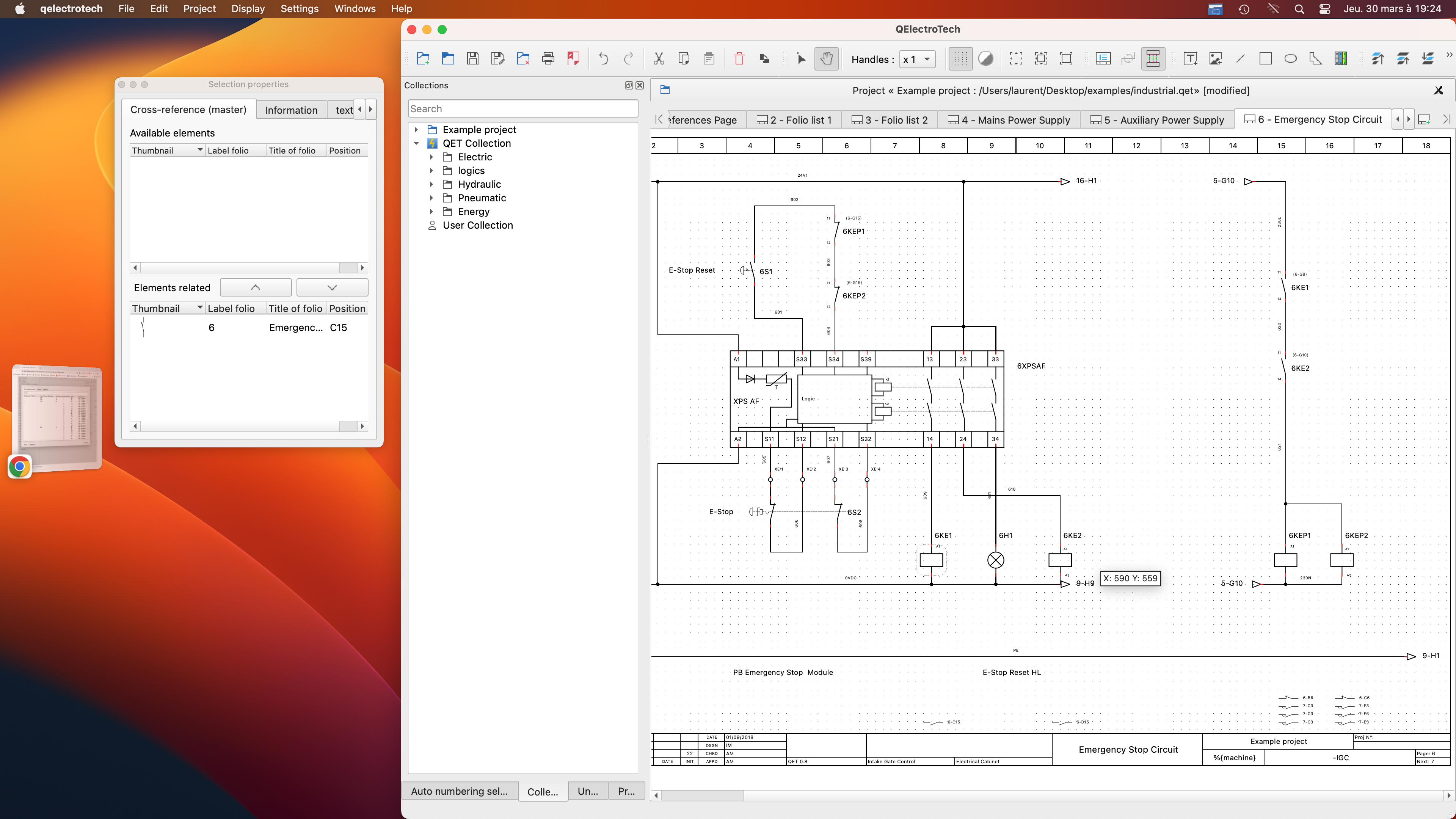
However when I  open f.e the previous and following XREF dialog, by clicking a reference element to connect one element to another ( XREF?) I can't drag that window. it obscures the folio.

Its annoying when you want to look underneath to see the column and row pointers.
Is it possible to have this one ( and others ) moving around too?

B.t.w, It would be nice to have this kind of dialog with a list of conductors so we can edit the text and values in that table and have the conductors updated; this instead - to go to each conductor and have it to click right click, edit conductor, find the text, and so on.

Post's attachments

Attachment icon Screenshot 2023-03-30 at 20.33.16.png 196.73 kb, 123 downloads since 2023-03-30 

QElectroTech V 0.100.0-dev - iMac macOS Monterey 12.6.3 - MacMini macOS Ventura

Re: Dragging a dialog around - Request

At work I use 2 monitors one right for diagram, and I put all widgets like collection, rules numering, selection, etc in left screeen.
I use also QET installed on entreprise remote server for increase power off my PC.
At work my setup is a old I5 intel setup on Debian Linux.
We have installed other Debian in remote server VMware and I use XRDP to run QET on remote server with my 2 monitors on my desktop Debian.
See:
https://qelectrotech.org/forum/viewtopi … 051#p17051

Il est à noter que j'ai dessiné ce projet en XRDP sur une VM Debian Linux en réseau depuis ma machine Debian une grosse partie du projet.
As Windows-to-Windows Remote Desktop can, xrdp supports not only graphics remoting but also
two-way clipboard transfer (text, bitmap, file)
* audio redirection
* drive redirection (mount local client drives on remote machine)

(donc sur un gros serveur distant VMWare Horizon et bien plus puissant dans l'entreprise avec donc beaucoup plus de CPU et RAM ....) que ma petite et vieille machine I5 Linux Debian (heureusement ... j'explique même pas sous Windows ... la galère que se serait ...) avait beaucoup de mal et accusait de nombreux lags, pour ce travail.

Çà fonctionne très bien, et ceci même avec deux écrans ! C'est ultra fluide et très rapide.

Avec toutes les documents ouverts dans de nombreuses fenêtres pour la documentation ect,  je n'avais hélas que deux écrans 24 "pour travailler là ou j'en aurai utilisé  4...  les 4 G de RAM de la pauvre et vieille machine ne suffisait plus .. la petite IGPU embarqué du I5 avait aussi bien du mal à suivre.

https://qelectrotech.org/forum/viewtopi … 287#p16287

Bon je n'allais tout de même pas tout faire ... chez moi ... sur la grosse Workstation ..

Old video about moving widgets for better working.

"Le jour où tu découvres le Libre, tu sais que tu ne pourras jamais plus revenir en arrière..."Questions regarding QET belong in this forum and will NOT be answered via PM! – Les questions concernant QET doivent être posées sur ce forum et ne seront pas traitées par MP !

Re: Dragging a dialog around - Request

You can also export conductor list table to CSV
https://qelectrotech.org/forum/viewtopic.php?id=1496

"Le jour où tu découvres le Libre, tu sais que tu ne pourras jamais plus revenir en arrière..."Questions regarding QET belong in this forum and will NOT be answered via PM! – Les questions concernant QET doivent être posées sur ce forum et ne seront pas traitées par MP !

4 (edited by rvamerongen 2023-03-30 19:16:54)

Re: Dragging a dialog around - Request

scorpio810 wrote:

You can also export conductor list table to CSV
https://qelectrotech.org/forum/viewtopic.php?id=1496


I meant this dialog, its at least on the mac not moveable out side the app window

Post's attachments

Attachment icon Screenshot 2023-03-30 at 19.16.06.png 585.64 kb, 63 downloads since 2023-03-30 

QElectroTech V 0.100.0-dev - iMac macOS Monterey 12.6.3 - MacMini macOS Ventura

Re: Dragging a dialog around - Request

Please make a english screen, what this dialog, folio referencing, cross-reference, etc?

Post's attachments

Attachment icon mac-widget.png 2.93 mb, 64 downloads since 2023-03-30 

"Le jour où tu découvres le Libre, tu sais que tu ne pourras jamais plus revenir en arrière..."Questions regarding QET belong in this forum and will NOT be answered via PM! – Les questions concernant QET doivent être posées sur ce forum et ne seront pas traitées par MP !

Re: Dragging a dialog around - Request

scorpio810 wrote:

Please make a english screen, what this dialog, folio referencing, cross-reference, etc?


It comes up when I double click or left click on a reference element. So I guess Folio referencing.

But No difference.

Post's attachments

Attachment icon Screenshot 2023-03-30 at 19.41.34.png 231.86 kb, 132 downloads since 2023-03-30 

QElectroTech V 0.100.0-dev - iMac macOS Monterey 12.6.3 - MacMini macOS Ventura

Re: Dragging a dialog around - Request

See my previous screenshot, move this widget before it have the focus.

"Le jour où tu découvres le Libre, tu sais que tu ne pourras jamais plus revenir en arrière..."Questions regarding QET belong in this forum and will NOT be answered via PM! – Les questions concernant QET doivent être posées sur ce forum et ne seront pas traitées par MP !

8 (edited by rvamerongen 2023-03-30 20:35:13)

Re: Dragging a dialog around - Request

scorpio810 wrote:

See my previous screenshot, move this widget before it have the focus.

Sorry, but you talk about widgets, but the dialog is not a widget. A Widget is something different. And it has no title bar, see the difference with the dialog I mentioned in my first post ( added an image there ) and the one your showing in your screenshot.

Also the layout is different.

Click on a reference triangle, then you get my dialog. I have seen your dialog before but not during this operation.

QElectroTech V 0.100.0-dev - iMac macOS Monterey 12.6.3 - MacMini macOS Ventura

Re: Dragging a dialog around - Request

What is the difference between modal and non-modal dialog?
The main difference lies in the way you can interact with each screen. While a Non-Modal Screen allows users to simply go back to the parent screen, the Modal Screen requires users to complete an action before returning to the main window (“save” in our example) or cancel the current action.

"Le jour où tu découvres le Libre, tu sais que tu ne pourras jamais plus revenir en arrière..."Questions regarding QET belong in this forum and will NOT be answered via PM! – Les questions concernant QET doivent être posées sur ce forum et ne seront pas traitées par MP !

Re: Dragging a dialog around - Request

scorpio810 wrote:

What is the difference between modal and non-modal dialog?
The main difference lies in the way you can interact with each screen. While a Non-Modal Screen allows users to simply go back to the parent screen, the Modal Screen requires users to complete an action before returning to the main window (“save” in our example) or cancel the current action.

I know that; but it doesn't mean that the dialog shown should obscure the Folio; we can't drag it outside the application window.


When some opens a .qet file, then it shows a modal dialog with the load progress; I have to wait till it finishes and thats okay, but I can drag it out of the application window.

The dialog that qt creates when looking at the references elements is a dialog that stays inside the folio window locked, as in unmovable, obscuring information that I could need.

QElectroTech V 0.100.0-dev - iMac macOS Monterey 12.6.3 - MacMini macOS Ventura