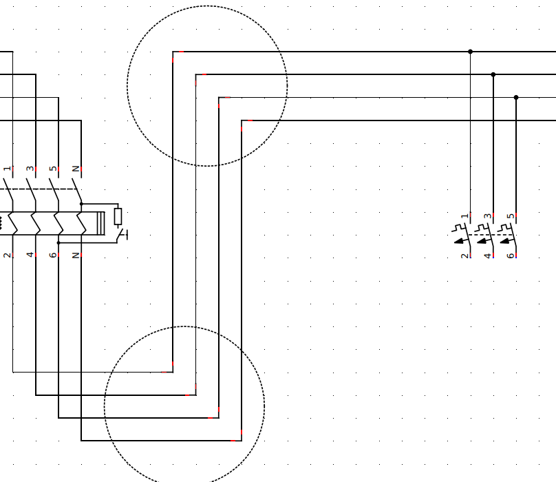
Topic: Fixing ugly connections
Is there any way to disable grid snapping for these auto routing connections?
i know you can drag it down with shift and have it end up looking like in picture 3, but thats not a real fix in my opinion.
Also why can it not take an immediate 90° turn right after the connection point? (blue dot in picture 1)
Yes i know there is always the option to move everything apart further but i want to keep it as compact as possible.
And i also know you could fix this by moving the connection point of the resistor itself closer to the center in the part editor but that takes so much effort and doing that for every tiny little thing i place down is just not a plausible option.
