Topic: [Référence Croisée] Problème de contact

Bonjour à tous,

J'ai récemment découvert et profiter de la fonctionnalité des références croisées sur le programme.

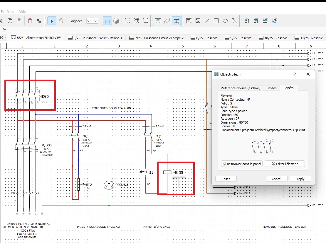
Néanmoins, j'ai un petit problème, lorsqu'il s'agit d'éléments à plusieurs contact, les références croisées ne m'affichent qu'un seul contact dans la croix au lieu des quatre (dans mon cas, un contacteur 4 pôles).

J'ai pourtant bien défini les contacts en tant qu'esclave, 8 bornes et ma bobine est bien en maitre.

Auriez vous une idée de ce qui pourrait faire cela ?

Merci d'avance pour vos réponses nomicons/smile

Michael.

Post's attachments

Attachment icon 1.jpg 379.3 kb, 134 downloads since 2022-08-25 

Re: [Référence Croisée] Problème de contact

https://download.qelectrotech.org/qet/forum_img_2/power_contact_cross.png

"Le jour où tu découvres le Libre, tu sais que tu ne pourras jamais plus revenir en arrière..."Questions regarding QET belong in this forum and will NOT be answered via PM! – Les questions concernant QET doivent être posées sur ce forum et ne seront pas traitées par MP !

3 (edited by D3vlX 2022-08-26 09:17:58)

Re: [Référence Croisée] Problème de contact

Merci pour la réponse, j'ai bien activer l'option d'affichage des contacts de puissance dans les paramètres du projet avant de faire ce post nomicons/unsure

Post's attachments

Attachment icon Sans titre.jpg 155.06 kb, 117 downloads since 2022-08-26 

Re: [Référence Croisée] Problème de contact

Tu as déjà dans la collection des contacts 4 pôles tous prêts

Chemin de la collection :  common://10_electric/10_allpole/310_relays_contactors_contacts/02_contacts_cross_referencing/02_power_contacts
Chemin dans le système de fichiers :  /usr/local/share/qelectrotech/elements/10_electric/10_allpole/310_relays_contactors_contacts/02_contacts_cross_referencing/02_power_contacts

"Le jour où tu découvres le Libre, tu sais que tu ne pourras jamais plus revenir en arrière..."Questions regarding QET belong in this forum and will NOT be answered via PM! – Les questions concernant QET doivent être posées sur ce forum et ne seront pas traitées par MP !

Re: [Référence Croisée] Problème de contact

Je suis sur windows '^^

Et les collections de base ont disparu du soft, seule reste les éléments que j'ai dessiner

Re: [Référence Croisée] Problème de contact

D3vlX wrote:

Je suis sur windows '^^

Et les collections de base ont disparu du soft, seule reste les éléments que j'ai dessiner

Normal si tu as installé la ReadyToUSe et que tu clik sur qelectrotech.exe, car il ne le faut pas, tu dois cliquer sur Lancer_QET.bat.

"Le jour où tu découvres le Libre, tu sais que tu ne pourras jamais plus revenir en arrière..."Questions regarding QET belong in this forum and will NOT be answered via PM! – Les questions concernant QET doivent être posées sur ce forum et ne seront pas traitées par MP !

Re: [Référence Croisée] Problème de contact

scorpio810 wrote:
D3vlX wrote:

Je suis sur windows '^^

Et les collections de base ont disparu du soft, seule reste les éléments que j'ai dessiner

Normal si tu as installé la ReadyToUSe et que tu clik sur qelectrotech.exe, car il ne le faut pas, tu dois cliquer sur Lancer_QET.bat.

Désoler pour le temps de réponse, même avec les contacts 4 pôles du programme d'origine j'ai toujours ce même problème.

Re: [Référence Croisée] Problème de contact

En mode croix les contacts de puissance qu'il soit unipolaire bipolaire tripolaire etc l'affichage en mode croix ne t'affichera q'un seul contact, si tu veux voir afficher tous les contacts décoche le mode croix et il passera sur l'option afficher tous les contacts (mode liste).

Les Xrefs dans la croix c'est vieux jeu ... je ne m'en sert plus depuis des années, je préfère 100 fois le mode liste ... je voulais même le dégager du code cette vue en croix ... mais comme certains l'utilisent encore ... je le laisse.

"Le jour où tu découvres le Libre, tu sais que tu ne pourras jamais plus revenir en arrière..."Questions regarding QET belong in this forum and will NOT be answered via PM! – Les questions concernant QET doivent être posées sur ce forum et ne seront pas traitées par MP !

Re: [Référence Croisée] Problème de contact

Je vais profiter de l'occasion et me moderniser vers les contacts liste plutôt qu'en croix en ce cas nomicons/smile Merci pour les réponses et le super travail que vous faites ^^

Re: [Référence Croisée] Problème de contact

Bonjour à tous,

Je viens d'installer la version 0.9 (sous Linux) , j'ai ouvert des schémas version 0.8 et j'ai un problème au niveau de mes référencements des symboles maitre "Organe de protection et Commutateur/bouton".

La position des symboles esclaves est centré dans la version 0.8 et décalé vers la droite dans la version 0.9, ce qui fait que le report "folio-ligne-colonne" ce juxtapose sur les symboles situés à proximité.

Est-ce un problème d'installation ou de réglage?

Merci d'avance pour votre réponse


Cordialement
Daniel

Post's attachments

Attachment icon Probleme 0.9 0.8.jpg 56 kb, 67 downloads since 2022-10-12 

Re: [Référence Croisée] Problème de contact

Bonjour,

il te faudra les re ajuster, nous avons fait des modifs pour ajouter les esclaves Others.

Edit : https://qelectrotech.org/forum/viewtopi … 64&p=2

"Le jour où tu découvres le Libre, tu sais que tu ne pourras jamais plus revenir en arrière..."Questions regarding QET belong in this forum and will NOT be answered via PM! – Les questions concernant QET doivent être posées sur ce forum et ne seront pas traitées par MP !