Topic: Relier les bornes
Bonjour,
Petit souci auquel je n'arrive pas à trouver la réponse.
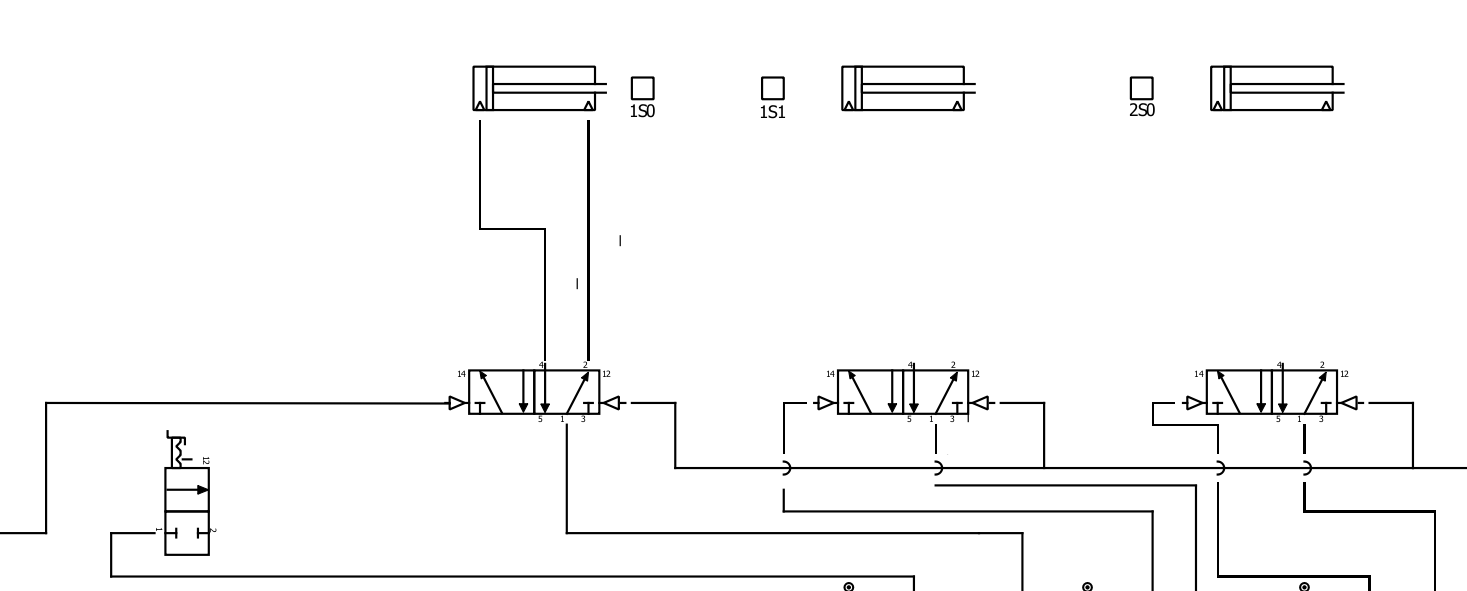
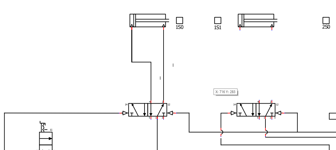
Lorsque je dessine mon schéma pneumatique les bornes paraissent bien reliés, pourtant quand je vais pour exporter en PDF, je me retrouve avec des espaces entre les fils et les bornes comme vous pouvez voir sur l'un des images attachés.
Ça me parait assez bête comme problème et je suis sur qu'il doit y avoir une solution évidente que j'ai loupé, si quelqu'un a la solution vous me protègerai bien mon cuir chevelu!
