Topic: 4 fach Klemme und Klemmenplan

Moin,
ich versuche Quattroklemmen TB-Generator-kompatibel zu machen.
Hat jemand Tipps für mich?

TIA
Thomas

Post's attachments

Attachment icon Bildschirmfoto von 2022-09-25 14-17-06.png 19.15 kb, 197 downloads since 2022-09-25 

Re: 4 fach Klemme und Klemmenplan

hier noch das Element

Post's attachments

Attachment icon st2_5q-neu.elmt 4.29 kb, 342 downloads since 2022-09-25 

Re: 4 fach Klemme und Klemmenplan

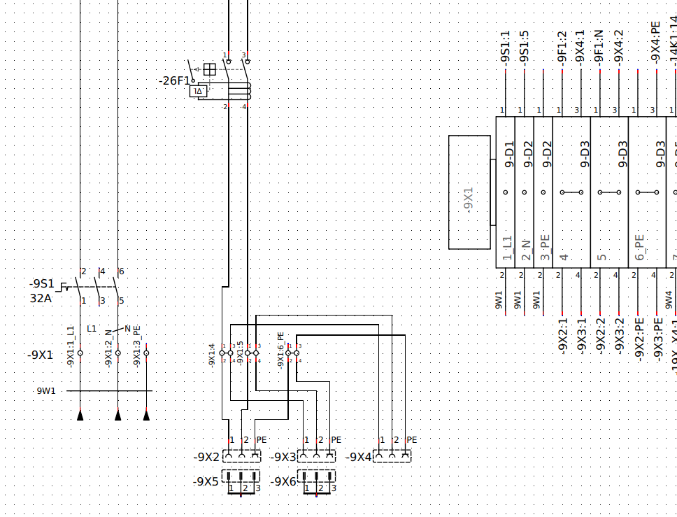
Wie bilde ich im Klemmenplan Mehrfachklemmen ab?
Ich habe hier immer nur zwei Abgänge je Klemme.

Post's attachments

Attachment icon Bildschirmfoto von 2022-09-25 14-52-10.png 35.49 kb, 194 downloads since 2022-09-25 

Re: 4 fach Klemme und Klemmenplan

Hallo Thomas,

ich kann Dir leider nicht helfen, sondern möchte Deine Anforderung noch erweitern:
Es gibt auch viele Reihenklemmen mit drei Anschlußmöglichkeiten am Markt, die im Klemmenplan abgebildet werden wollen!

Gruß
  plc-user

Fragen zu QET gehören in dieses Forum und werden nicht per PM beantwortet! – Questions regarding QET belong in this forum and will NOT be answered via PM! – Les questions concernant QET doivent être posées sur ce forum et ne seront pas traitées par MP !

5 (edited by te.de 2022-10-01 12:18:08)

Re: 4 fach Klemme und Klemmenplan

Stimmt,
ich habe nur 2 oder 4-fach.

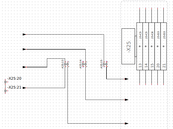
Ich stelle mir einen Klemmenplan ungefähr so vor:

Post's attachments

Attachment icon Bildschirmfoto von 2022-10-01 12-16-10.png 83.2 kb, 249 downloads since 2022-10-01 

Re: 4 fach Klemme und Klemmenplan

habt ihr mittlerweile eine Lösung dafür gefunden?