Topic: croisement des conducteurs

bonsoir,

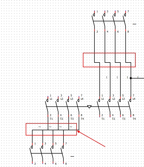
Quand on déplace un élément de contact les fils passent en unifilaire.
Voir le Jpg.

C'est une chose à voir.

Post's attachments

Attachment icon Sans titre.jpg 324.03 kb, 240 downloads since 2020-09-24 

Re: croisement des conducteurs

Bonsoir,

t'es sur de toi?
Je pense plutôt que les fils ont redessinés leurs chemins et se superposent,  suffit de les recadrer. ;-)

"Le jour où tu découvres le Libre, tu sais que tu ne pourras jamais plus revenir en arrière..."Questions regarding QET belong in this forum and will NOT be answered via PM! – Les questions concernant QET doivent être posées sur ce forum et ne seront pas traitées par MP !

Re: croisement des conducteurs

scorpio810 wrote:

Bonsoir,

t'es sur de toi?
Je pense plutôt que les fils ont redessinés leurs chemins et se superposent,  suffit de les recadrer. ;-)


en unifilaire façon de parler, visuellement bien sur mais c'est sur le repositionnement d'un élément que les fils se chevauchent.

Post's attachments

Attachment icon sansnom.qet 90.89 kb, 246 downloads since 2020-09-25